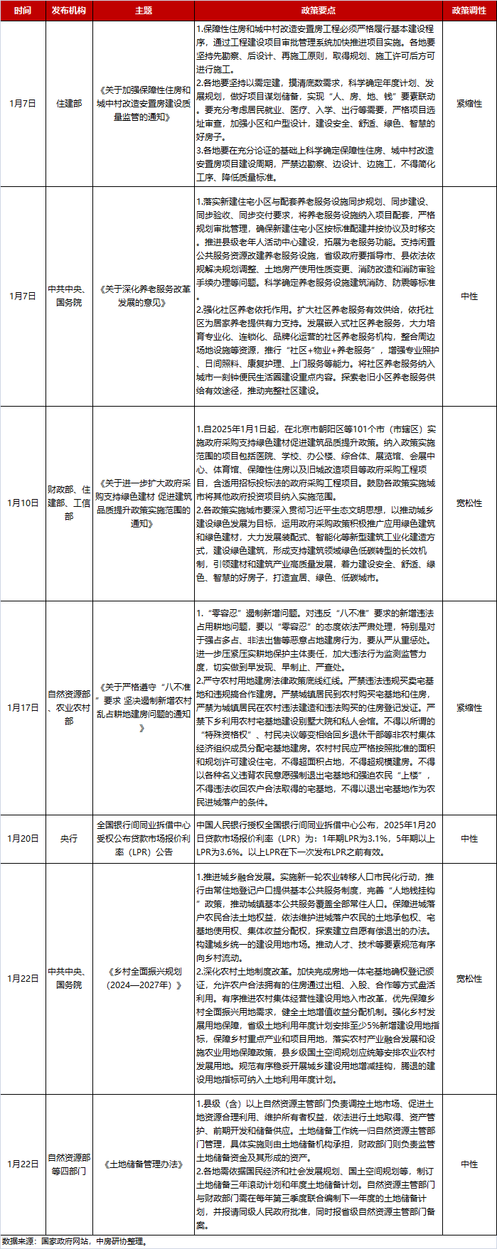
2月19日,据克尔瑞物管官微消息,在房地产方面,国家发展改革委、央行等部门多次在工作会议或新闻发布会上表示,要有效防范化解重点领域风险,推动房地产市场止跌回稳。

金融监管总局明确,加快推动城市房地产融资协调机制扩围增效,支持构建房地产发展新模式。
中共中央、国务院印发《关于深化养老服务改革发展的意见》提出,落实新建住宅小区与配套养老服务设施同步规划、同步建设、同步验收、同步交付要求,将养老服务设施纳入项目配套,强化社区养老依托作用。
自然资源部、财政部、央行、金融监管总局联合印发《土地储备管理办法》明确要求,各地需依据国民经济和社会发展规划、国土空间规划等,制订土地储备三年滚动计划和年度土地储备计划等。
住建部提出加强保障性住房和城中村改造安置房质量监管,要求各地在充分论证的基础上科学确定保障性住房、城中村改造安置房项目选址和建设周期等。
此外,中共中央、国务院印发《乡村全面振兴规划(2024—2027年)》提出,实施新一轮农业转移人口市民化行动,保障进城落户农民合法土地权益,构建城乡统一的建设用地市场等。财政部、住建部、工信部联合印发通知,自2025年1月1日起,在北京市朝阳区等101个市(市辖区)实施政府采购支持绿色建材促进建筑品质提升政策,引领建设安全、舒适、绿色、智慧的好房子。