1月10日,中指研究院最新发布《2023年城市更新发展总结与展望》行业篇。
据中指研究院不完全统计,2021年全国411个城市共实施2.3万个城市更新项目,总投资达5.3万亿元。2022年全国共实施6.5万个城市更新项目,总投资达5.8万亿元,涉及既有建筑改造,老旧小区、老旧街区改造,城市生态修复,以及新城建等多种类型。
截至2023年11月底,全国共实施各类城市更新项目约6.6万个。其中,新开工改造城镇老旧小区5.3万个,惠及882万户居民;加装电梯3.2万部,增设停车位74.6万个,增设养老、托育等社区服务设施1.4万个;改造城市燃气等各类管道约10万公里。全国范围内2023年城市更新项目显著多于2022年,预计总投资也将高于2022年。

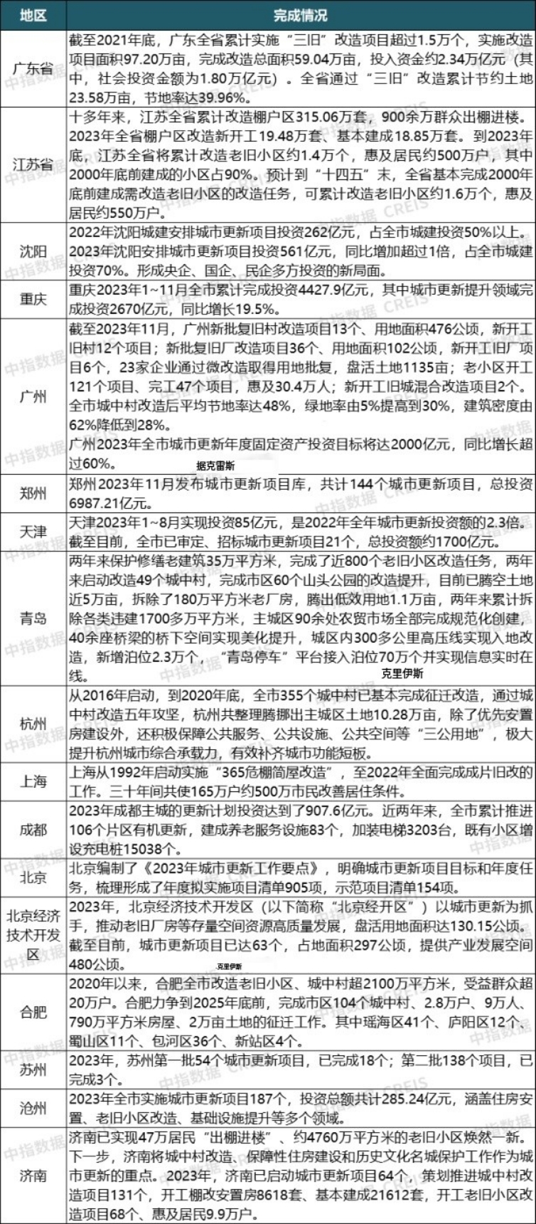
(部分地区城市更新完成情况)
各地情况来看,城市更新项目投资结构比重持续增加,部分地区城建项目中城市更新项目占比进一步提升。例如,沈阳2022年城建项目中城市更新项目占比51%、2023年占比达69%,形成央企、国企、民企多方投资的新局面。

(部分地区城市更新开展计划)
重庆2023年1~11月全市累计完成投资4427.9亿元,其中城市更新提升领域完成投资2670亿元,同比增长19.5%。
广州2023年全市城市更新年度固定资产投资目标将达2000亿元,同比增长超过60%。其中,计划推进的127个城中村改造项目,预计完成固定资产投资983亿元,占全年城市更新固定资产投资目标的49%。
郑州2023年11月发布城市更新项目库,共计144个城市更新项目,总投资6987.21亿元。其中,市内五个区总投资4466.83亿元,各开发区总计投资1725.93亿元,各区县(市)总投资794.45亿元。
天津2023年1~8月实现投资85亿元,是2022年全年城市更新投资额的2.3倍。截至目前,全市已审定、招标城市更新项目21个,总投资额约1700亿元。