4月24日,中指研究院发布最新专题《“三大工程”最新进展:首张城中村改造项目房票发放,多地配售型保障房管理规则出台》,至今年4月中旬,各地“三大工程”的推进情况如何?
各地2024年城中村改造计划陆续公布 工作基调相对积极
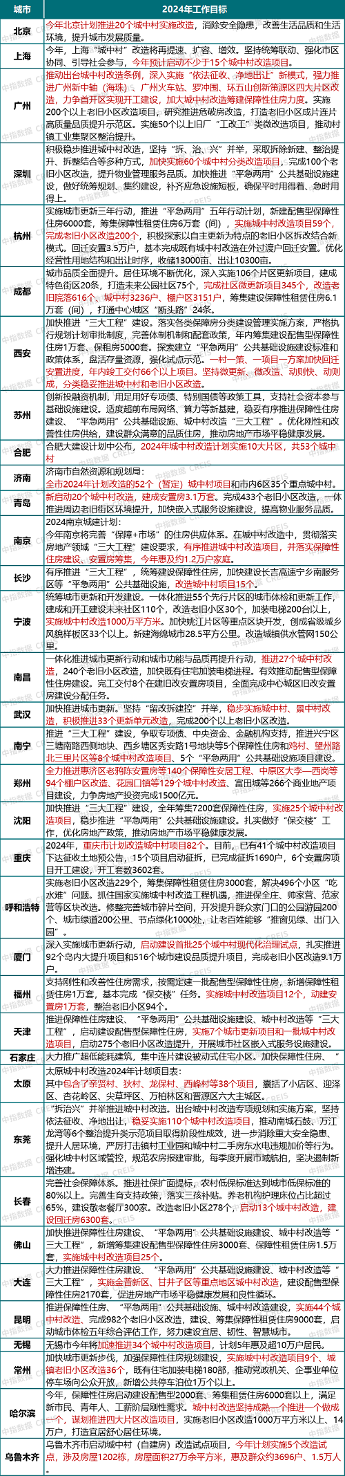
“三大工程”作为2024年的重点工作方向,多地在其政府工作报告中均对“三大工程”进行了分解安排,部分城市对2024年城中村改造的具体工作量定下明确计划,如上海2024年计划启动不少于15个城中村改造项目;深圳将加快实施60个城中村分类改造项目;杭州计划2024年实施城中村改造项目59个;部分城市在公布城中村改造项目目标的同时,也公布了安置房建设目标,如福州计划实施城中村改造项目12个,动建安置房1万套;青岛新启动20个城中村改造,建成安置房3.1万套。目前从各地公布目标来看,城中村改造具备一定规模,且各地根据地方情况分别指定相应方案,整体工作基调相对积极。

(35个城区常住人口超300万大型城市2024年城中村改造目标)
资金支持持续落地 助力城中村改造工作加速推进
截至3月7日,国开行共发放城中村改造专项借款614亿元;截至3月11日,农发行共发放城中村改造专项借款567.46亿元,两行合计发放城中村改造专项借款约1180亿元。同时,根据各地披露消息,当前各地获批授信额度已超万亿元,资金的推进落地速度加快,为各地城中村改造工作的加速推进提供支持。
多地2024年配售型保障房建设计划公布 一线城市均不低于1万套
从各地披露的配售型保障房建设计划来看,福州建设/筹集套数最多达1.24万套,北上广深四个一线城市均不少于1万套;其余多数城市筹建数量在2000套—4000套之间。

(各地城中村改造专项借款落地情况)
整体来看,当前多地已披露2024年城中村改造、配售型保障房建设的工作目标,随着配套政策及资金端不断落位,预计接下来将进入快速推进阶段。在城中村改造工作中,“房票安置”等政策的尝试,也有利于带动房地产销售回升,实现新房去化库存,助力市场修复;在配售型保障房建设方面,各地管理规则陆续出台,部分项目启动申请,在各地的快速推进下,“市场+保障”的住房供应体系建设有望更快得到实现。