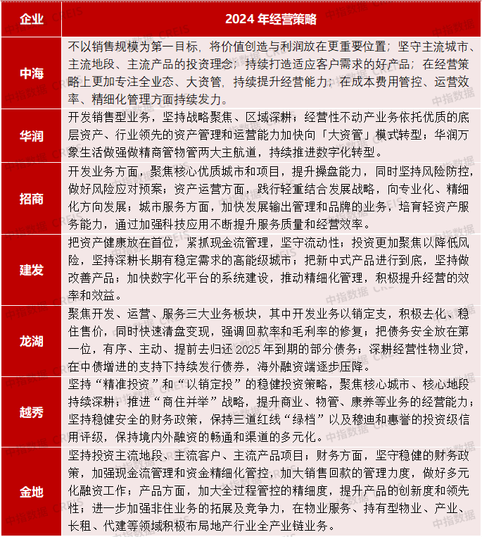
5月8日,中指研究院发布优秀房企最新财报梳理,通过梳理优秀房企2023年财报相关内容发现,轻重并举、聚焦深耕、优化提质、注重安全成为龙头企业2024年在业务、投资等经营方面的关键词。
(2024年优秀房企经营策略)
关联楼盘
热门楼盘
南宁九樾府 [长安]
价格:140.00万元/套起 元/㎡
隆源学府 [长安]
价格:9500.00元/平方米起 元/㎡
朗玥湖山 [长安]
价格:18500.00元/平方米 元/㎡
阳光城江山璟原 [长安]
价格:20000.00元/平方米 元/㎡
住房政策迎来系统突破 多部门联合推动青年发展型城市建设
头部房企投资“风向标”:持续加码核心城市
头部房企年报揭示转型新路径:经营性业务成增长支柱 城投发展获借鉴
二手住宅成交占比达近年高位 “以价换量”特征凸显
金地集团业绩深度调整 轻资产业务韧性凸显
楼市去库存现积极信号:待售面积51个月来首次同比下降
恒大物业进入排他性谈判 物业服务成房企转型“压舱石”
全国重点30城新房成交明显回升 二三线城市表现突出
住房公积金政策密集优化促“沉睡”资金“活”起来
国家发改委:将在“人工智能+”及城市更新等重点领域扩大有效投资