近日,中央经济工作会议在京举行,为衔接“十四五”收官与“十五五”开局明确方向。会议将推动高质量发展作为核心,在房地产领域作出系统部署,强调以“稳预期、防风险、促转型”为主线,通过稳楼市与深化改革的协同推进,筑牢行业长期健康发展的基石。
克而瑞认为,会议将“积极稳妥化解重点领域风险”列为重点任务之一,并对稳定房地产市场提出具体路径,明确“控增量、去库存、优供给”的综合施策方向。这相较于此前政治局会议的原则定调更为具象,凸显了房地产作为经济重要组成部分的“压舱石”定位。
政策着力推动房地产发展新模式构建,将“稳楼市”与提供“好房子”相结合,例如通过收购存量商品房用作保障房等举措,兼顾存量去化与民生保障,致力于实现短期风险化解与长期供需平衡的统一。
值得关注的是,会议将“高质量推进城市更新”置于重要位置,其战略内涵从以往的改造工程,升级为“稳楼市”与构建新发展模式的“双引擎”。
此举旨在通过存量优化与功能升级,精准匹配居民对优质住房和配套设施的需求,有效激活内需潜力,带动房地产行业向“开发与运营并重”的可持续模式转型。
整体来看,会议部署形成了从顶层设计到具体任务的清晰政策链条,为2026年房地产市场平稳过渡与高质量发展注入了稳定预期。
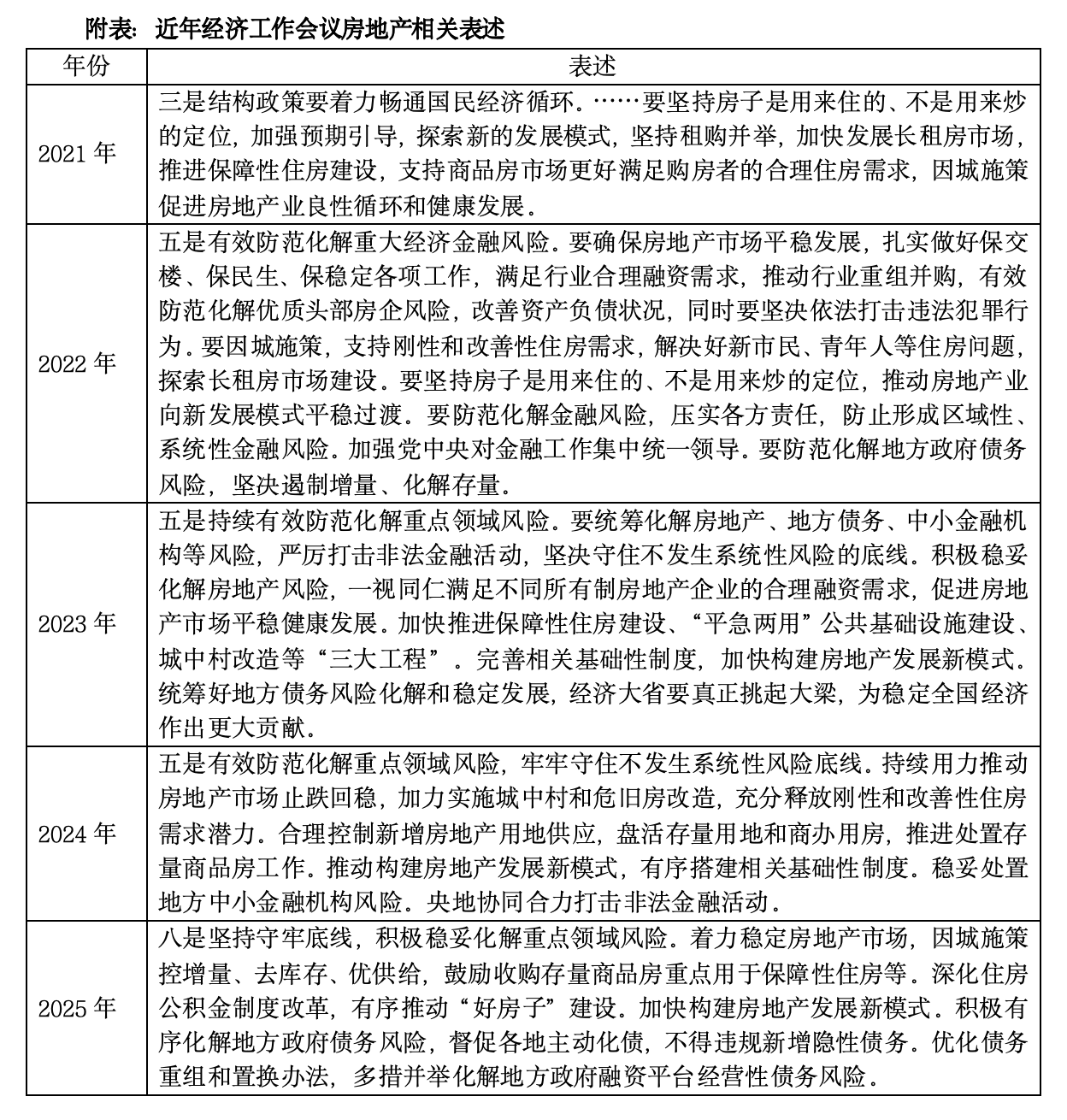
从历年中央经济工作会议政策表述,可清晰看到政策“稳楼市”与“深改革”协同推进的清晰脉络。“房住不炒”基调一以贯之,构成了政策底线。

(制表/克而瑞研究)
“稳楼市”主线随形势动态强化:从2021年“促进良性循环”的宏观定调,迅速转向2022-2023年“保交楼、防风险”的应急应对,再升级为2024-2025年“止跌回稳”、“控增量、去库存、优供给”的主动管理。其核心是防范系统性风险,为转型创造安全空间。
“深改革”主线则持续深化构建长效机制:从2021年“探索新发展模式”,到2023年明确“三大工程”与“完善基础性制度”作为抓手,再到2025年具体化为收购存量房作保障房、推动“好房子”建设。这旨在从根本上优化供给结构,告别“高负债、高杠杆、高周转”旧模式。
二者协同体现为:短期“稳”的措施(如保交楼、去库存)直接缓解风险,为长期“改”的制度建设(基础性制度、新模式)赢得窗口期;而长期“改”的举措(如保障房体系建设、“好房子”供给)又从源头稳定预期、创造新需求,巩固“稳”的基础。2025年表述中,将“收购存量商品房用于保障房”等举措同时承载去库存(稳)与完善住房体系(改)的双重功能,正是二者深度融合的典型体现。