“金九”爽约,2022年十一假期整体成交依旧不容乐观:一方面据CRIC监测数据,40个重点城市成交量同环比齐降,降幅扩大;另一方面,房企积极自救,加大折扣力度也仅能带来来访量回升,多数城市认购平平,区域分化持续加剧,热销也仅存在于个别城市个别项目。究竟不同城市间呈现出怎样的差异化行情?
40城新房成交同比下降26%
仅沪蓉等显著好于去年同期
2022年十一假期(2022年10月1日-10月7日,下同)40个重点监测城市累计成交96.2万平方米,环比下降84%,同比下降26%,与假期前一周相比同比降幅扩大了49个百分点。分能级来看:
一线成交同比下降58%,仅上海同比持增,涨幅高达38%,北京大幅回落主要是受备案延迟影响,广深整体成交尚属底部,同比跌幅分别达到了21%和49%。
二线稳中有降,同比下降18%,冷热分化显著。成都热点恒热,得益于疫情得以阶段性控制,需求迎来了补偿性释放,大连主要因去年基数较低(不足1万平方米)的缘故,同比增幅也达到了87%,济南、福州等弱二线城市成交进一步回落,市场暂无明显起色。
三四线整体成交规模较小,多数城市十一黄金周成交不足3万平方米,市场处于“筑底”阶段,降无可降,同比小幅回落9%。茂名、莆田、江门等阶段性回升,嘉兴、温州、扬州等需求透支严重,同比跌幅均在45%以上。

依据CRIC调研的30个典型城市微观数据项目来访、认购数据,可以看出几大共性特征:一是房企“自救”动作频频,普遍加大了折扣营销,最高降价幅度在6-8折不等;二是多数城市在房企国庆大促叠加政策利好(购房补贴、放松限购)的背景之下,来访量均有不同程度的回升,但客户转化率不一,不同城市分化持续加剧;三是热销项目除了此前“热点恒热”的核心区域一二手倒挂盘、优质学区房之外,还包含了降价折扣力度较大、性价比较高的部分楼盘。
北京、长沙、成都热度较高
来访、认购回升,去化高位
北京、长沙、成都短期市场热度较高,北京黄金周市场热度升温且分化,据调研统计,国庆期间北京主力在售新房项目认购套数1495套,约17万平,同比去年上涨115%,区域分布热度分化,热销项目集中在顺义、昌平、朝阳。
长沙“银十”市场热度提升,市场前期指标来看,热点板块项目来访和认购环比前期均有所上升,国庆假期购房者入市积极;国庆共监控9个项目加推/平销,共推出850套房源,去化437套,去化率51%,平均去化率同比去年同期上升3个百分点。
成都热门板块促销力度持续加大,热门板块核心项目国庆期间到访量均在100-200组不等,较前期基本翻番,去化基本在30-40套不等,其中星河WORID ·星河国际项目推出低首付,首付0.5成,剩余首付款分3年(第一年40%、第二年30%,第三年30%)结清;同时推出20套特价房源,国庆期间日均到访110组,成交32套,环比上涨超3成。
武汉、重庆以价换量效果显著
热销项目普遍折扣力度大
武汉、重庆主要得益于房企“自救”动作频频,普遍加大了折扣营销,“以价换量”效果显著。武汉2022年十一期间武汉认购套数达343套,同比微增3%,热销项目价格优惠是主导,旭辉都会山项目从13541元/平降至9自开头,十一期间认购套数为32套,较9月周均上涨482%。

重庆如是,国庆期间来访量环比涨幅超2倍,达15751人次,转化率为8%,认购量超1200套,达近8周峰值,看房客群增多,市场活跃度提升明显。各项目推出各种线下优惠活动,主要以砸金蛋、成交送物业费、车位使用权、一口价房源等噱头来吸引客户,同时伴有1-2个点的额外折扣,我们将国庆期间开盘加推项目按照去化率排序,可以看出去化较好的项目折扣力度普遍较低,譬如新天泽江上雲镜因其独特的江景景观资源和85折优惠力度加持使得去化率达84%。

南京、苏州、常州等花样营销
仅带动来访上升,认购平平
与以价换量成效显著的城市略有不同,南京、苏州、常州等在国庆期间同样加大了营销力度,花样营销组合拳层出不穷,但市场反应效果平平。
以南京为例,国庆期间南京共6盘加推,均为近远郊非热门板块项目,共推出492套房源,整体开盘去化仅为7%。南京多数项目加大营销推广力度,推出各种各样的营销活动,其中华润、中海、颐居、万科等房企均开展多盘联动活动,吸引客户到访,此外多数近远郊项目均加大优惠力度,如城北尧化门新生圩宝龙广场国庆期间推出部分特价房源88折优惠、分销佣金由3%提升至5%;江宁淳化湖光晨樾总价优惠力度达到71-125万、保利伴湖院特价房169万起,总价优惠95万等。从市场反应来看,在花样营销的背景下,多数项目案场来访量均有明显提升,部分项目来访较此前翻倍。但反应到认购量上,客户仍保持谨慎态度,少数项目认购量小幅上涨,多数较此前基本持平。
常州如是,国庆期间来访认购转化率来看并没有实质性的提升,从国庆期间项目来访认购率来看,普遍低于7%,开盘去化率仍在低位,客户的观望情绪还是较为浓厚。

西安、厦门、昆明等房企营销“躺平”
市场暂无明显起色
西安、厦门、昆明等城市房企基本进入躺平阶段,企业营销不积极,因而整体成交表现也较为一般。西安10月国庆假期,部分楼盘借机推出优惠活动吸引客户,从优惠类型来看,主要分为四大类,特价房、首付分期、案场直减、购房抵用券。看似种类繁多,但基本沿用此前营销方式,因而对成交促进作用平平。如高新的领航云熙,总价直减25万元,但疫情叠加天气影响,效果并不理想。在售项目日均来访20-30组,相较优惠活动前,来访,成交均未有大的突破。西咸项目优惠种类多,力度大,如金辉城首付只要7万,中国铁建、阳光城项目的特价房等,但区域项目日均来访多在10组以下,成交均在个位数,甚至零成交。
厦门国庆期间,无项目开盘加推,主要以新盘开放营销中心、展点等亮相动作为主,部分项目启动正式预约。其中岛内建发壹里、湿地公园TOD璞瑞、湖畔润璟三个岛内楼盘开始登记验资,但随着市场购房意愿的下滑,竞争度将愈发激烈。从重点监测项目来看,厦门项目推出的促销动作较为常规,都是以原有折扣再包装为主,整体节假日案场认购放量无明显提振,仅个别项目在分销激励上重磅加码才有所凸显。
广州、天津、南宁疫情反复
客户观望,市场尚属筑底
广州、天津、南宁基本都受到了疫情不同程度的波及,成交黯然失色。广州十一假期因客户出游影响,加之南部焦点区域南沙突发疫情,案场来访明显减少,黄金周全市平均去化率低于两成,不及常规周末表现;按两周统计,今年国庆档期整体开盘加推货量仅2680套,去化率仅25%,各项指标大幅低于之前两年水平。
天津、南宁如是,据不完全监测,天津国庆节期间市场成交热度同比去年下滑30%左右,单盘认购量大多略高于普通周末。受疫情影响滨海全域无成交,整体停摆,多数项目的主要活动以推出国庆特惠房源为主。南宁因疫情影响,外地及南宁周边县市客群来访数量明显下降,各房开今年喜报寥寥无几,国庆购房热度相比以往下降显著。
房企积极推盘+营销组合拳助力十一
国央企销量保持领先
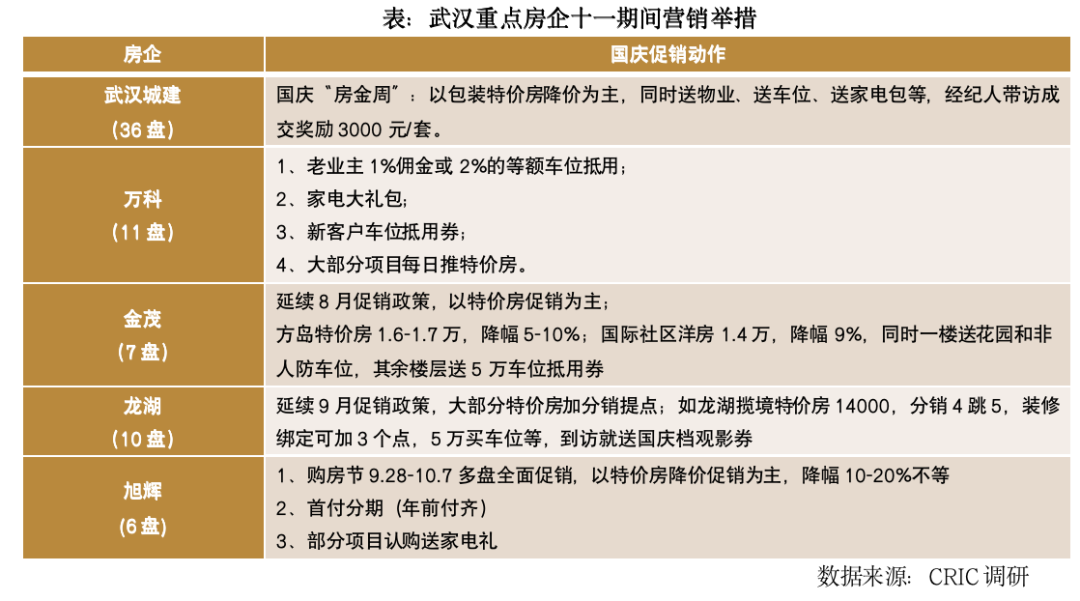
从房企营销态度来看还是比较积极的,一方面部分热点城市国庆期间推盘量大增,如北京、长沙等,另一方面,花样营销组合拳不断,以武汉为例,武汉城建、万科、金茂、龙湖、旭辉等品牌房企均采取了多样化的营销组合拳方式加速去化。

参考房企销售,国央企和普通民营企业之间也存在显著分化:国央企诸如保利、招商在国庆黄金周期间销量基本与去年同期持平或小幅微增;而民营企业则呈现大幅回落,销量显著下滑。
政策纾困叠加房企自救10月预期止跌
回暖持续性预期不足
展望未来,鉴于“金九”爽约,“十一”黄金周局部城市热度回升也主要是以价换量带来的短期效果,我们认为,10月整体市场预期止跌企稳,一方面月末央行和银保监会释放积极信号,另一方面随着月中二十大召开,各地强化保障刚需购房需求,纾困政策有增无减也会使得购房者信心逐步重塑,观望情绪有所下降。此外,受房企以价换量惯性影响,成交还有一定的释放空间。但后续回暖动力不足,四季度房地产市场难言乐观,全年整体成交规模回落预期在2-3成。主要基于一方面热点城市个数还将减少,上海、合肥、成都等前期高热城市目前也有行情转淡迹象,且区域冷热不均,核心热、外围冷,郊县项目去化不足3成,暗藏风险。另一方面房企欲以“以价换量”来“抢销售、抓回款”的空间将越来越小,部分城市诸如苏北5城已然出台“限跌令”,不能低于审批价格的8折或者8.5折销售,一旦降价幅度突破限价底线将被约谈,因而后续对市场的提振作用也将逐步递减。