
乐居买房讯 时值国庆秋高气爽,是出游好时节,更是置业好时机。
十一黄金周期间,龙光、万科、华润等实力房企不约而同选在此时持续推盘,更有霖峰牛湾翡翠岛、安吉麒麟尊府、华润未来城市等新盘迎来首开,各种商家优惠让利及案场活动更是遍地开花,有置业需求的朋友切勿错失良机。
据统计,国庆节前及节内,南宁共有15个项目即将加推和开盘,其中,加推就有7盘,形成了新房供应的小高峰。

从分布区域来看,江南区有四个项目开盘、加推,都处在江南区较为核心的板块。从产品定位看,属于刚改和改善占主流,主力户型为三至四居,价格在10000-12000元/㎡之间,且此次江景房源还不少。
位于白沙大道板块的龙光玖誉城项目较为火爆,预计国庆期间90#楼上新,户型879-120㎡,项目是集住宅、loft公寓、养老公寓、商铺等产品于一身的大型社区,自持约12万㎡大型购物中心,配套幼儿园、会所、游泳池等,两期组团占地可达620亩。
此外,还有华润江南中心的新组团润景园也即将加推29#楼89-113㎡户型。值得一提的是华润置地未来城市的最新户型公布,预计首推69-98㎡高层。
青秀区也有四个项目上新,其中,霖峰牛湾翡翠岛9月30号开放营销中心;龙湖郁林府加推160㎡联排新品。
这里要重点介绍一下兴宁区的盛邦香颂·品园,该项目为盛邦香颂二期作品,是盛邦集团于5月拿下的东沟岭38亩旧改地,即将首推80-122㎡。当然,兴宁区的另一个项目华宏云樾观棠也是纯新品入市,位于南宁兴宁区长堽路望州板块,距离南宁地铁三号线东沟岭站约500米,规划总用地面积为26.62亩,打造围合式大中庭景观园林。
良庆区有星海银沙与交投三祺悦府,星海银沙加推9#江景楼;西乡塘区也有两个项目,天健天境加推127㎡瞰江住宅,安吉麒麟尊府预计首开主推89-113㎡高层。邕宁区只有一个项目加推,万科公望·有江组团为低密洋房,即将首发141-164㎡。
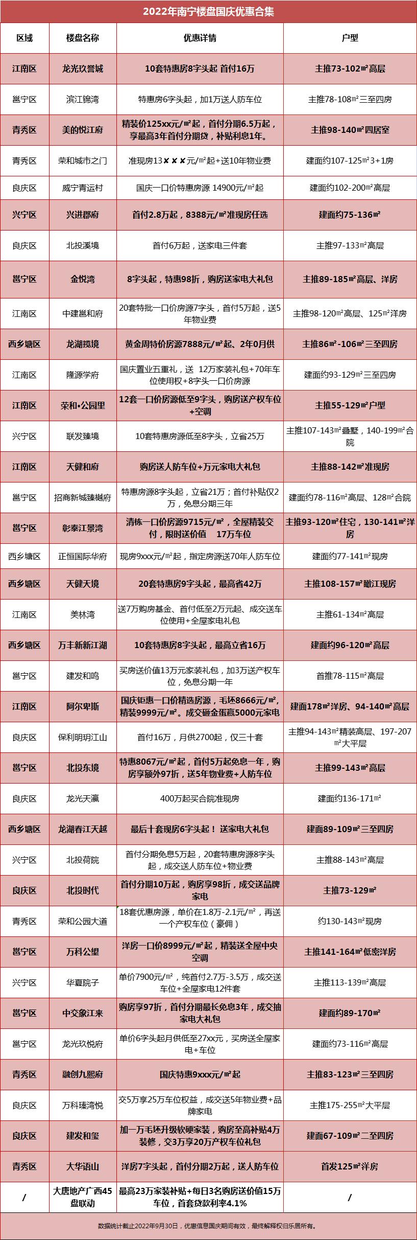
超40个楼盘打折促销,优惠房源低至6字头!
每逢国庆黄金周期间,在年终业绩的压力下,各大楼盘都会相继推出力度不一的优惠折扣,今年也同样值得期待。
据天猫好房统计,十一黄金周期间南宁共有超40个项目策划有促销、优惠等活动,且部分项目折扣甚至低至6字头,力度着实诱人。

不仅北投、中建、威宁等实力雄厚的国企推出了相关优惠,像中建邕和府特惠房低至7字头!龙光、美的、金科等实力房企也不甘落后。除了常见的特惠一口价房源,美的悦江府还推出了首付分期6.5万起,享最高3年首付分期贷,补贴利息1年等多重优惠;滨江锦湾特惠房甚至低到了6字头!
威宁青云村为全国青运第三城,系国企巨匠威宁集团斥资超60亿倾心匠造的威宁超级大作。位于五象新区-总部基地-广西体育中心旁的黄金方位,规划5万㎡的新中式园林,配套南宁二中初中部(青运校区)、天桃实验学校小学部(青运校区)两所新学校,作为威宁青运村配建教育资源。推出102-266㎡高层,价格16400元/㎡。
北投溪境作为北投地产“境系”高端产品系第二座标杆力作,项目总占地162亩,分三个地块进行开发,项目学府围绕、三面环水、玉带环腰,项目北侧距离坛泽路地铁站约200m。项目西南方向不到1公里的距离,规划了五象新区球类运动公园,公园占地545亩。
中建邕和府是央企中建信和入邕首作,位于南宁城市副中心沙井中心正核位置。作为南宁试点三星级智慧社区,引进多重智能家居系统与安防系统,让居家更便捷、安全。
楼盘花式活动,有趣有料玩转黄金周
每逢佳节,各大案场必定会策划丰富多彩的节日促销活动,既充满趣味,又能给广大购房者带来实实在在的福利。
据统计,十一黄金周期间南宁共有15个项目策划了促销活动,主题有节日类、亲子类、文化主题展览等,丰富多彩,值得一去。

买房不迷路,黄金周为您献妙招
重点来了!9月25日天猫好房推出“黄金周楼市特别企划”,通过专家采访、案场直击、好房直播种草等丰富内容,传递市场动态、解读置业趋势、推介品质项目,并通过天猫好房会场释放购房现金补贴等活动福利,持续为购房者提供好房好价好服务,助力购房者十一黄金周安心买好房。
本次活动将重点聚焦城市热点区域十一期间开盘、加推的重磅好盘,天猫好房团队将综合前期摸排及案场一线探访,超前、准确呈现项目开盘、优惠和活动信息,为购房者看房选房提供全面的一手参考。