绿地控股副董事长胡欣涉嫌严重违纪违法被查
发布时间: 2024-07-25
来源: 城楼网
分类: 南宁聚焦

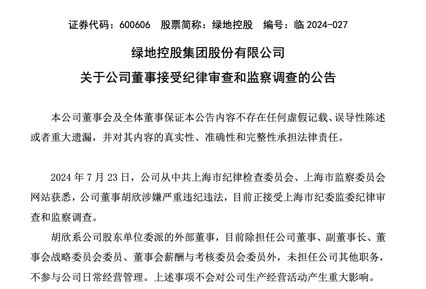
7月25日,据绿地控股公告消息,公司董事胡欣涉嫌严重违纪违法,目前正接受上海市纪委监委纪律审查和监察调查。

16-1-3hMlr0JjBKHD5Y0uIGq7X7r72CaSmk4ldwFnTHrMb9L5b0nmd9Zsw4nwRldCsFWp1zqZpXGiJwVOzxLE.png

绿地控股表示,胡欣系公司股东单位委派的外部董事,目前除担任公司董事、副董事长、董事会战略委员会委员、董事会薪酬与考核委员会委员外,未担任公司其他职务,不参与公司日常经营管理。上述事项不会对公司生产经营活动产生重大影响。

据了解,胡欣曾任上海城投(集团)有限公司副总裁及副董事长,还曾任上海市水务局(市海洋局) 总工程师。

关联楼盘

南宁市青秀区凤岭南路16号冠江墅接待中心
[]
板楼
400-9950-118
均价价格:16000.00元/平方米起 元/㎡
全国统一服务热线 400-9950-118 | 邮箱:admin@gyhouse365.com
Copyright 城楼网
公安联网备52011502001637
工信部黔ICP备2021008664号-1
技术支持:北京积木纵横网络科技有限公司