截至目前,21家出险房企债务重组、重整获批及完成,化债总规模约合人民币1.2万亿元,将极大减轻这些企业在短期内公开债务偿还压力。
这些企业总有息负债规模接近2万亿,短期内偿还压力较小,进入安全期。出险房企通过多种方式削债,改善资产负债表。出险房企债务重组及重整获批,将加速整体房地产风险出清进程。

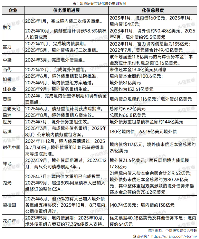
出险房企化债规模约1.2万亿元 2万亿债务进入安全期
根据统计,截至2025年10月,完成境内及境外债重组的企业有融创、富力、奥园、远洋、时代中国、龙光、旭辉。完成境外债重组企业有中梁、当代等。境外债重组获批的企业有佳兆业、金轮天地、禹洲地产、世茂、绿地、碧桂园等。近几年,已经有华晨地产、新华联和金科完成重整。霍煤龙兴房地产公司重整和协信远创进行重整,已经获得法院批准,目前在执行阶段。
截至目前,21家出险房企债务重组、重整获批及完成,化债总规模约合人民币1.2万亿元,将极大减轻这些企业在短期内公开债务偿还压力,为其他有息债务展期创造有利条件。这些企业总有息负债规模接近2万亿,短期内偿还压力较小,进入安全期。出险房企债务重组及重整获批,将加速整体房地产风险出清进程。
出险房企通过方式削债降低债务压力 改善资产负债表
出险房企债务重组典型方式包括债转股、以资抵债、全额长展期等,核心是通过削债降低实际债务负担,并改善资产负债表,为长期恢复经营创造有利条件。如龙光境内债重组方案采取了现金要约收购、债转股、以资抵债、全额长展期等方式,境外债采取现金支付、可转债、资产信托、展期等多种方式。
从企业的削债比例来看,部分企业公开了境外债重组方案,其削债比例在40%-70%左右。如龙光境外债经过重组后削债比例达70%。融创境外债经过第二次重组将全部削债,境内债第二次重组降债比例超过50%。旭辉、佳兆业、奥园、禹州、世茂等海外债经过债务重组,削债比例均超过50%。
出险企业在完成保交楼和债务重组后 将聚焦轻资产业务
从企业发展战略来看,在完成保交楼和债务重组后,不少出险企业将聚焦轻资产业务,重点发展代建、物业、资产管理等业务。
出险企业虽能够完成债务重组,但其资产负债表仍面临调整压力。轻资产业务不需要大量资本投入,不增加有息负债,能帮助企业在“失血”后,以最低的成本恢复“造血”能力。同时,出险房企多年积累的核心能力并未完全消失,如产品力和品牌仍有一定影响力,拥有成熟的开发、运营和服务团队且经验丰富,具有成熟的管理流程和标准,将其迁移至盘活存量资源是合适的转型发展路径。整个行业从增量开发转向存量运营,物业、资产管理等赛道空间广阔。(中指研究院企业研究总监刘水)